发布时间:2018-02-22 19:19 | 来源:网易 2018-02-09 09:54:41 | 查看:23397次
从舶来品方便面到速冻饺子、自热米饭,再到如今的自热火锅,方便食品正变得更有中国味。但与此同时,不少隐患也开始渐渐浮出水面。
本文系网易沸点工作室《哒哒》栏目(公众号:dadatime)出品,每周五期,聚焦年轻人关心的科普话题。
寒风凛冽,一群人围坐在热闹沸腾、蒸汽氤氲的锅边,来一顿驱寒暖身的火锅,便有了和冬天继续战斗下去的勇气。

令人惊讶的火锅吃法,几十人围绕超大鸳鸯锅底吃火锅 | 视觉中国
但人们总有一万个吃不到火锅的理由:外面太冷、不想出门、找不到结伴的人、排队时间太长......
自热火锅的出现刚好解决了年轻人的痛点。

成都火锅文化月 | 视觉中国
打开某电商平台搜索自热火锅,众多售价十几元到三十几元不等的自热火锅销量惊人。较高的几款月售都在十万以上。
诞生才几年的自热火锅,如今已是自热食品届当之无愧的霸主。

某宝上品牌繁多,销量巨大的自热火锅们
自热火锅为何物
自热火锅,顾名思义就是不开火不用电,只需加冷水即可煮熟的方便火锅。
其内部分上下两层,上层的内盒放底料和食材,下层放发热包。

自热火锅分上下两层 | 视觉中国
上层的食材部分,相比方便食品届的前辈们,自热火锅的食材要丰富的多,有荤有素有主食,大都是真空包装的熟食或半成品熟食。
一般,川粉、藕片、土豆、竹笋等素菜是食材的主力军。当然,消费者如果愿意多花一些钱,也能在自热火锅中吃到熟牛肉和香肠丸子等肉制品。

用料丰富 | 视觉中国
而发热层(下层),从发热原理上讲,其实很简单,就是利用某些化学物质遇水放热的特性给食物加热。

发热包接触水后3分钟,盒子底部温度达90.9℃,且还在迅速上升 | 谣言粉碎机栏目截图
因简单方便,在饥肠辘辘时只需放上食材倒点冷水,静待十几分钟即可享用,因此也被称为“懒人火锅”。
方便食品的进化史
自热火锅所属的方便食品领域,在食品工业中占据着重要地位。
从早期的面包、奶酪和腌制食品到如今的罐头、方便面、自热食品……
经过几千年的发展,如今种类超过1.5万的方便食品,在世界众多国家的饮食中都占据着重要地位。
许多我们耳熟能详的方便食品在世界各地影响巨大。
众多欧美人的生活早已离不开各类糖果、冷冻比萨、炸薯条、薯片等方便食品。
中国的近邻日韩两国,饭团、泡菜等已成为其饮食文化的代名词之一。
而在中国,自热食品出现前,方便面在人们日常生活中一直占据着重要地位。

2016年全球方便面销量,中国3850亿包的方便面年销量仍高世界第一,远远领先其他国家 | BBC
方便面也由最初的单一口味发展到麻辣牛肉、老坛酸菜、西红柿鸡蛋等,极具中国特色。
再加上速冻水饺、速食八宝粥……方便食品不断适应着中国人的饮食喜好。
满足便捷要求的同时,以裹腹为目的的方便食品似乎也进入了中年危机。

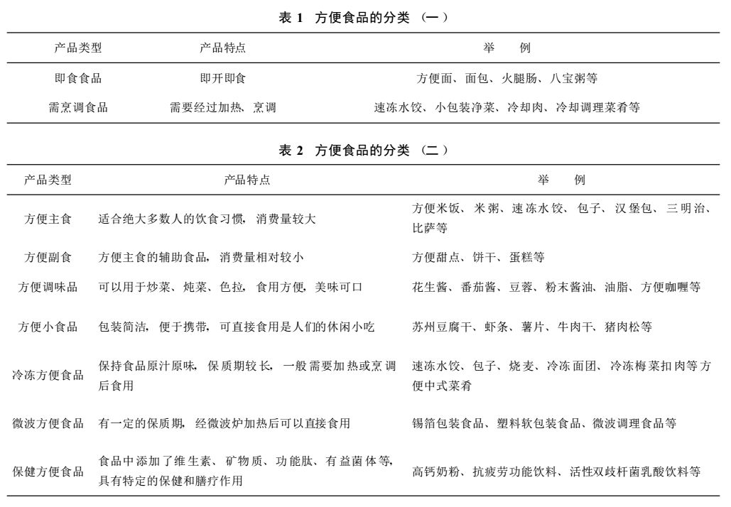
中国方便食品分类:有大量具有中国特色的方便食品出现在我们的生活 |《我国方便食品的现状及发展趋势》
方便面危机折射着人们对方便食品期望的变化。
世界方便面协会的数据显示,从2013年到2016年,中国及香港地区的方便面销量下降了近17%,销量由4620亿包跌至了3850亿包。

市场在售的几款自热火锅 | 视觉中国
横空出世的自热食品顺应了人们对健康和营养的需求。
在传统的方便食品如今难以达到人们对营养、健康要求的大环境下,自热米饭和自热火锅的出现弥补了这一市场空缺,想不火都难。
从舶来品方便面到速冻饺子、自热米饭,再到如今的自热火锅,方便食品正变得更有中国味。
与此同时,不少隐患也开始渐渐浮出水面。
自热火锅隐患大
民以食为天,食以安为先。
自热火锅虽然用便捷和美味征服了万千懒人族的心,但其背后的安全问题却不容小视。

烟台大学学生在寝室吃火锅引发火灾 | 如皋新闻网
去年11月的一个下午,美国圣安德鲁学院的一氧化碳警报器响了。
学生被紧急疏散,消防部门赶到现场后,排查原因,线索在学生宿舍内断了,因为室内没有任何致燃物。
毫无头绪之下,一名中国留学生的晚餐引起了他们的注意。
晚餐是自热火锅,自带加热包散发出一氧化碳触响了报警器,引发混乱。

自热火锅被认为引起了一氧化碳警报危机:疑致美国一寄宿学校全员疏散 | Associated Press
目前,市场上的自热火锅可谓是乱象丛生,让人背后直冒凉气。
1、自热火锅命名千奇百怪
市场在售的自热火锅名称有“方便火锅”、“自煮火锅”、“懒人火锅”、“微火锅”等,有些则直接用“麻辣火锅”、“麻辣串串香”来命名。
2、自热火锅的卫生问题堪忧
在某平台的几款热门自热火锅产品的评价中,不少购买者都在吐槽自热火锅的食品卫生问题。


购买者评价截图
有不少消费者反映在自热火锅中吃到头发、烟头、铁丝,气味难闻、爆炸等问题。

购买者评价截图
卫生问题和混乱的命名背后是监管的缺失。
在中国《食品生产许可分类目录》的方便食品目录中,只有油炸方便面、方便米饭、方便粥、方便米粉等。
目前并未收录方便火锅,仅勉强归类于其他,这也就给野蛮生长的自热火锅市场埋下了隐患。
在中国《食品生产分类许可名录》方便食品一类中,并不包括自热火锅
3、操作不当有危险
与自热火锅相伴的还有自热本身的安全问题,操作不当易出危险。
去年初,孙先生在家吃自热火锅时,放在1厘米厚的玻璃桌上进行加热,结果桌面碎裂,差点受伤。

被自热火锅炸裂的桌子 | 微博
2017年12月,上海的方先生由于加热时,倒完水怕不够热,在盒盖上又加了个盖子导致爆炸,溅出的汤汁致使右眼受伤。
医生表示,由于受损较深,方先生的右眼视力在伤愈后很可能会受到影响。

网红食品“自热火锅”接受评测 结果炸裂 | 视觉中国
央视和消防队员做的两个试验,也证实了自热火锅加热方式存在隐患。
在加热过程中产生的高温,离身体较近容易出现烫伤。若加热包破损或者膨胀变形,可能会喷出高温液体。
一旦加热孔堵塞,甚至有可能出现小型爆炸。
视频“自热火锅”安全吗?消防试验告诉你答案。
试验一:消防队员在加热包上加水后,堵住了自热火锅盖子上的加热孔,大概过了半分钟,“自热火锅”就开始快速膨胀,并冒起了白烟。

央视实验视频GIF
试验二:消防队员把加热包剪开,将里面的材料倒入矿泉水瓶中,矿泉水瓶放在地上几秒后,就迅速膨胀、扩大,同时,底部还喷出了高压蒸汽。

央视实验视频GIF
在海外引发恐慌,加热方式有危险的自热火锅在2017年暴露出许多问题。

2017年12月22日,广州,南都鉴定团队带了5款自热火锅来到广东省产品质量消费教育基地进行现场测验 | 视觉中国
令人眼花缭乱的网红品牌、存在安全隐患的发热方式、无法保证的卫生质量让大众难免对该类产品产生不信任感。
食用请注意安全
自热火锅的胞兄自热米饭已销售超十年,并未出现什么重大的安全问题。
相较于新闻中“受伤”的人们而言,正常人也不会刻意去堵塞加热孔。但美食当前,还是要怀着一颗敬畏的心。
选购和操作时,一定要多留个心眼。
包装外壳一定要选带有QS标志和PP5材质字样的。合格的塑料外盒是安全的重要保证。

某平台在售自热火锅实物图截图

PP5标志 | wikimedia commons
PP5材质的塑料耐高温,在自热火锅的高温和蒸汽中不会产生有害物质。
同时也应尽量选择知名度较高的品牌,避免踩到食品问题的雷区。

某品牌自热火锅的提示
操作时,也有一些注意事项。
1、注意出气孔一定要打开。消防的实验和消费者的经历都证实了堵塞出气孔的后果,在食用时一定要把透气孔给打开,给火锅盒一个泄压的地方。

实验过程中,自热火锅汤料溢出?| 谣言粉碎机栏目截图
相关试验表明,在气孔打开的情况下,自热火锅的安全性还是很高的,只是在加热过程中会有偶有汤料溢出。
2、仔细检查食材是否出现变质和其他卫生问题。自热火锅市场目前鱼龙混杂,且自热火锅保质期相对较短,对食材也要认真检查。
3、切记发热包只加冷水。热水会让水剧烈沸腾,危险性高。
4、尽量不要放置在玻璃桌上,尤其是冬天,即便放在餐桌上也需加隔热垫。

玻璃杯在零下25摄氏度的冰箱中放置一段时间后,接触沸水,2秒钟爆裂 | 谣言粉碎机栏目截图
冬天,玻璃温度较低,如若突然接触到高温,根据热胀冷缩的原理,玻璃外层温度高的地方玻璃膨胀度高,而里层膨胀度低,玻璃在形变的过程中易发生破裂。
5、禁止将其放入微波炉、烤箱加热。
6、自热火锅不能带上飞机,也不能托运。
吃单人份的自热火锅不代表我们需要孤独。有机会还是出门和朋友一起吃火锅吧。
参考文献:
[1]张文华. 自热食品传热过程及热吸收率影响因素研究[D].北京工商大学,2015.
[2]刘树立,王春艳,王华.我国方便食品的现状及发展趋势[J].中国食品添加剂,2007(02):131-135.
[3]央视新闻:“自热火锅”安全吗消防试验告诉你2017.11.14
[4]徐慧. 自热式方便火锅亟待终结草莽[N]. 北京商报,2017-11-08(A01).
[5]魔都食鉴局:自热火锅,你这是在玩火自焚啊! 2017.9.1
[6]方便食品掀起的餐饮“变革” 新京报 2015.9.8
[7]刘树立,王春艳,王华.我国方便食品的现状及发展趋势[J].中国食品添加剂,2007(02):131-135.
[8]网红“自热火锅”加热不当引爆炸 男子眼部受伤 新民晚报 2017.12.21
[9]中国留学生吃自热“方便火锅”疑致美国一寄宿学校全员疏散 ? 重庆晨报上游新闻 2017.11.18
[10]Why are China instant noodle sales going off the boil? ? By Simon Atkinson
Asia Business Reporter ?2017.12.20 BBC
[11] Chinese beef hotpot dish blamed for carbon monoxide scare that forced US school evacuation 2017.11.17 Associated Press
[12] DEV S R SRAGHAVAN G S V,GARIEPY Y. Dielectric properties of egg components and microwave heating for in-shell pasteurization of eggs[J]. Journal of Food Engineering,2008.86(2):207-214.
[13] Muhammad M. etc. Analysis of thermal response of a food self-heating system[J]. Applied ThermalEngineering. 2010.64:394-407
[14] Suzuki Koichi. High heat flux cooling by microbubble emission boiling[J].New York Academy of Sciences. Annals,2002.974:364-377.
[15] Kim I.,Thermal Design Optimization of Food Packages with Integral Heat Source, FoodEngineering Directorate[M]. U.S.Army Natick Research,1996.
[16] Kawash, Samira (2013). Candy: A Century of Panic and Pleasure. Faber and Faber. ISBN 9780865477568.
[17] ?"Fast Food, Slow Food: The Cultural Economy of the Global Food System". Retrieved 2013-07-10.
[18] "Fatty Acids in Foods and their Health Implications,Third Edition". ?Retrieved 2013-07-10.
发表评论
网友评论
查看所有评论>>